B费最近8场英超参与8个进球,本赛季创造45次机会为联赛最多
英超数据风暴下的B费权杖 重塑曼联进攻灵魂 当一支豪门陷入重建的反复与拉扯,人们最先质疑的往往是教练和战术,而被忽略的常常是球场上那个真正持续“造血”的人。本赛季,布鲁诺费尔南德斯用极其冷冰的数
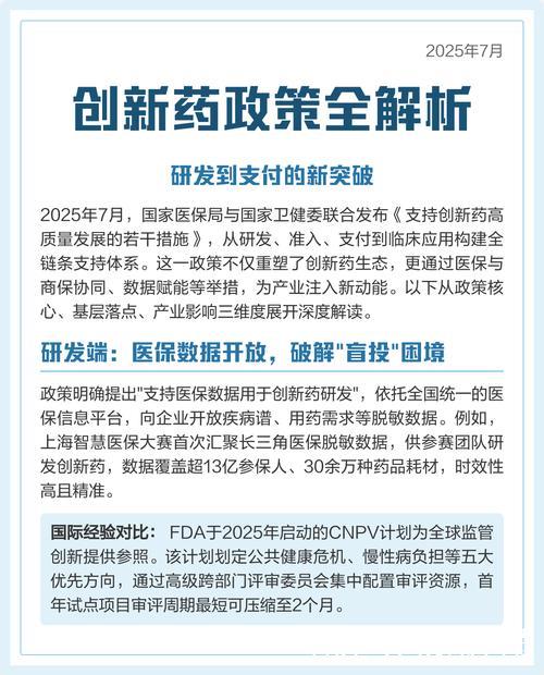
十六条新措施背后的创新药加速逻辑
当“新冠口服药”“国产PD1”“首个国产ADC”频繁出圈,公众已经切身感受到创新药的价值:不仅关系到个体生命质量,更牵动着产业升级和国家竞争力。近期发布的创新药十六条新措施,在行业内被视作一次系统性“加速器”——不仅是简单的政策叠加,而是围绕研发、审评、准入、支付和应用全链条的重塑。理解这些举措如何助力创新药加速跑,关键在于看清它们在制度层面的“组合拳”和在产业实践中的落地路径。

政策主线 让真正有临床价值的创新更快到达病床
十六条新措施的核心主线,是围绕“以临床价值为导向”的创新体系重构。一方面,通过优化审评审批机制、鼓励关键核心技术攻关,让“做真创新”的企业获得更清晰的路线图;通过医保、集采、支付方式改革,为真正具备明显疗效优势和成本效益的创新药打开放量空间。与以往侧重数量和速度不同,此番政策更强调有效性、安全性和可及性三者的动态平衡,凸显从“审批导向”转向“临床需求导向”的深层变化。

审评审批提速 从单点提速到全流程协同加速
在审评层面,新措施重点体现在几个维度 一是进一步扩大优先审评审批和突破性治疗品种的适用范围,对针对重大疾病、罕见病、儿童用药等领域的创新药,实行滚动审评、提前介入、专人负责等机制,缩短“排队时间”。二是鼓励开展国际多中心临床试验,通过与国际主流标准接轨,减少重复试验,提高数据通用性,使全球同步申报、同步上市成为可能。三是推动审评监管科学建设,例如支持真实世界证据在某些适应证扩展、安全性再评价中的合理应用,从而形成“临床真实场景—数据积累—监管决策”的闭环。这些举措的共同指向,是从过去的“尾端加速”升级为临床试验设计—中期沟通—上市审评—再评价全流程协同提速。

临床试验环境优化 让好产品不被试验条件拖累
创新药研发的关键堵点往往在临床试验环节。十六条措施着重提出要完善伦理审查机制、简化多中心备案流程、加强临床试验基地能力建设。例如,推动伦理审查的区域互认,防止同一项目在不同医院重复审查、耗时数月的情况;在真实世界研究方面,支持有条件的医疗机构构建高质量数据库,逐步形成“试验数据+真实世界数据”双轮驱动。通过政策引导更多三甲医院以外的高水平机构参与临床试验,有望缓解“一线大医院床位紧张、患者招募困难”的结构性矛盾。实践中,某国产抗肿瘤药物在参与真实世界研究后,更全面地展现了在老年合并多病患者中的获益和安全性,在适应证扩展审评中获得认可,即是这种机制的典型案例。
鼓励真正原创的源头创新 打通从0到1的最难一公里
与以往侧重仿制或“me too”“me better”的发展路径不同,新措施着力通过财政、税收、金融等方式,加大对原创性创新、首创机制药物、突破性治疗药物的支持。政策鼓励高校、科研院所与企业共建转化平台,通过知识产权共享、成果转化收益分配等机制,推动更多基础研究成果向候选新药管线迁移。对承担国家重大科技项目的企业,允许在临床前关键研究阶段享受加速审评、条件性上市等制度红利,这相当于为高风险高投入的原创药物研发提供了政策“保险”。某国产双特异性抗体药物凭借全新靶点组合和创新结构设计,在国家重大专项支持下快速推进临床,即体现出“源头创新+政策加持”的联动效应。
医保支付与价格机制 创新药如何既能进得来又能用得起
创新药加速跑的另一关键,是解决“进医保难”“价格谈不拢”的现实问题。十六条措施提出,探索建立与创新药价值相匹配的多元支付和价值评估机制。具体包括 对具有显著临床价值、能显著改善生存期或生活质量的药物,可通过专项谈判、风险共担、分期支付等方式进入医保目录 或采用适应证限定支付、疗效评估再谈判机制,实现“有条件准入、动态调整”。对于罕见病药物和儿童用药,鼓励通过财政补助、商业保险联动等模式,缓解医保基金的短期压力。在实践层面,已有肿瘤免疫治疗药物通过“以量换价+风险共担”的谈判模式,成功将患者自付比例大幅下降,同时实现企业和医保基金的可持续。
集采与创新如何兼容 避免“价格挤出创新”
在带量采购已成常态的背景下,业界对“集采是否会打压创新积极性”一直有所担忧。十六条新措施在设计上,强调对真正具有临床价值优势的创新药实行差异化政策,避免简单套用仿制药集采逻辑。对于仍处于市场导入期的首创或同类首仿创新药,通过设定合理过渡期、差异化准入门槛、临床价值评估加权等方式,减少“刚上市即被大幅砍价”的冲击。政策鼓励形成“创新药先以谈判和准入评估为主、成熟期再视情况纳入更广泛价格竞争机制”的路径,使企业有足够时间收回前期巨额研发投入,从而形成鼓励创新与控制成本并重的制度框架。
区域创新高地与产业集群 让政策红利放大成产业优势

十六条措施还提出要支持具备条件的地区打造创新药产业集群和试点示范区,通过集聚临床资源、产业链上下游和金融资本,形成创新药“生态圈”。在长三角、粤港澳大湾区、京津冀等地区,已经形成一批以创新药为核心的生物医药园区,它们在临床试验组织、技术服务平台(如CRO、CDMO)、注册申报辅导等方面,形成配套齐全的服务体系。政策通过用地、税收、人才引进等支持,使这些区域成为承接十六条措施的“先行区”。某东部沿海城市在获批建设国家级生物医药创新示范区后,引入多家布局细胞治疗、基因治疗的企业,配合本地大型三甲医院的临床资源,实现从项目立项到临床入组再到上市申报的明显提速,即说明区域集聚效应与制度创新叠加的放大作用。
真实世界场景下的安全监管 创新速度与风险防控并行
创新药加速跑并不意味着“放松监管”。新措施特别强调要构建全过程、全生命周期的药品监管体系。除加强上市前审评质量外,更重视上市后再评价、风险管理计划和不良反应监测。例如,引导企业建立数字化药品安全监测平台,鼓励通过电子病历、医保数据进行信号挖掘,形成更及时的风险预警机制。在条件性批准、附条件上市的制度设计中,通过要求追加临床数据、设定明确时间节点和再评价标准,确保“先用起来”的前提是“可监测、可修正、可退出”。这使得创新速度不以牺牲安全性为代价,而是在可控风险下合理提速。
患者获益与产业升级的双重目标 正向循环正在形成
纵观十六条新措施,可以看到其最终目标并不只是提高新药获批数量,而是打造一个以临床价值最大化和产业高质量发展为核心的正向循环机制 当创新药真正改善了患者预后,就会通过口碑和使用数据体现疗效优势;医保和支付体系再通过价值评估予以回报,反过来增强企业继续投入前沿研发的信心和能力。在这一过程中,监管部门以审评提速和监管科学创新,减少制度性摩擦;医疗机构通过提高临床试验和合理用药能力,成为连接研发与患者的关键节点;保险机构和商业资本则以多元支付和长期资金投入,为创新药从实验室走向市场提供持续动力。当这些要素在十六条措施框架下逐步协同,就有望形成一个“政策精准发力 产业加速升级 患者切实获益”的良性生态,使创新药真正实现从“加速跑”迈向“高质量奔跑”。
英超数据风暴下的B费权杖 重塑曼联进攻灵魂 当一支豪门陷入重建的反复与拉扯,人们最先质疑的往往是教练和战术,而被忽略的常常是球场上那个真正持续“造血”的人。本赛季,布鲁诺费尔南德斯用极其冷冰的数
聚精会神抓好高质量发展二〇二五年开年以来经济观察 站在二〇二五年的新起点上,中国经济的开年表现,再次把“高质量发展”这一关键词推到了聚光灯下。宏观数据的回暖、企业预期的改善、创新动能的增强,与外
下半场三球 曼联客场取得久违大胜的战术启示 当一支豪门被“久违大胜”这样的字眼包裹时 其中既有解脱 也有自我审视 对于近期经历起伏的曼联而言 一场客场比赛下半场突然爆发打进三球 不只是比分上的酣